了解学校
校长致辞
学校简介
学校领导
组织机构
校史回眸
联系我们
新闻与资讯
央音要闻
校园资讯
媒体央音
视听央音
专题网站
教育教学
教学机构
师资队伍
管理部门
课程设置
在线教育
学术研究
学术委员会
学术机构
学术新闻
演出与活动
教学楼
歌剧音乐厅
王府音乐厅
琴房楼
附中音乐厅
校外演出
校友
招生与就业
本科招生
硕士研究生
博士研究生
附中附小
就业信息
留学生
服务与资源
信息公开
图书馆
考级委员会
现代远程音乐教育学院
继续教育学院
央音视频
央音文创
中央音乐学院出版社
北京环球音像出版社
友情链接
校园生活
校历
学生活动
校园风景
央音标识
邮箱登录
央音门户
EN
EN
邮箱登录
央音门户
了解学校
校长致辞
学校简介
学校领导
组织机构
校史回眸
联系我们
新闻与资讯
央音要闻
校园资讯
媒体央音
视听央音
专题网站
教育教学
教学机构
师资队伍
管理部门
课程设置
在线教育
学术研究
学术委员会
学术机构
学术新闻
演出与活动
教学楼
歌剧音乐厅
王府音乐厅
琴房楼
附中音乐厅
校外演出
校友
招生与就业
本科招生
硕士研究生
博士研究生
附中附小
就业信息
留学生
服务与资源
信息公开
图书馆
考级委员会
现代远程音乐教育学院
继续教育学院
央音视频
央音文创
中央音乐学院出版社
北京环球音像出版社
友情链接
校园生活
校历
学生活动
校园风景
央音标识
×
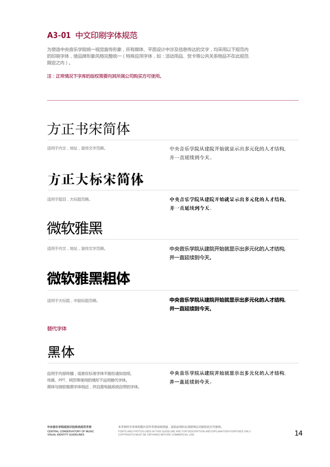
字体规范
CAMPUS LIFE
首页
/
校园生活
/
央音标识
/
字体规范
校园生活
校历
学生活动
校园风景
央音标识
校历
学生活动
校园风景
央音标识
标识规范
色彩规范
字体规范
map